业务场景

U聊会话消息包含:

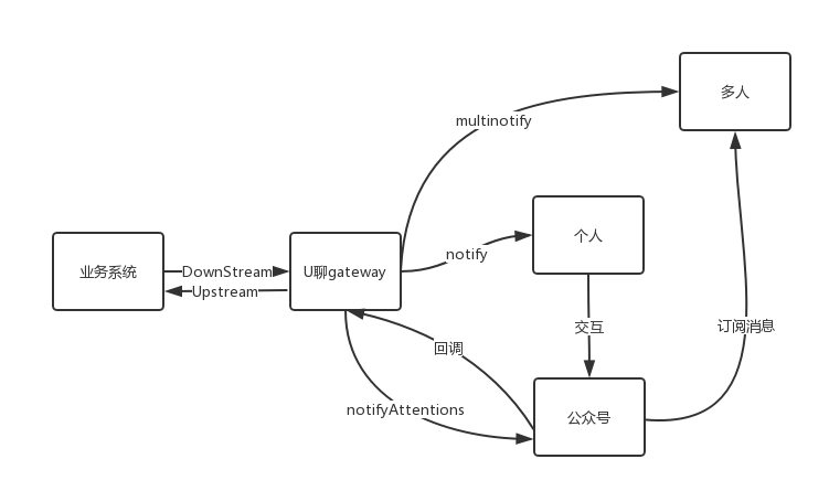
  • 普通群消息:企业的信息系统通过u聊开放的接口向u聊组织架构中多个成员发送的消息,仅限企业自身使用。群消息的类型支持 文本、图片、音频、文件、链接、审批、卡片等消息类型,但是消息体格式和普通消息、工作通知消息不一样。
  • 普通消息:个人把消息发送到同企业的人。支持文本、图片、音频、文件、链接、审批、卡片等消息类型。
  • 订阅者群消息:企业的信息系统向某个公众号的订阅者群发消息,主要是以公众号名义通知到公众号关注者,例如审批通知、任务通知、工作项通知等,支持文本、图片、音频、文件、等消息类型。
  • 回调消息: 回调消息属于U聊系统回传给业务系统的消息,主要是客户端用户操作公众号后,需要反馈给业务系统的消息。

消息发送流程图

results matching ""

    No results matching ""